在科学计算的过程中,经常会使用来自真实世界采集的物理量。而这些采集所得的量经常会由于各种意外原因,存在一定程度的缺失。
如:每隔1小时采集一次地面温度,但是由于各种意外情况,导致一份数据中很多个时刻是没有数据的,也就是存在不定数量的的空缺点。
这时候就需要通过数学的方法对空缺的数值进行补全。
来看一段来自wikipedia的描述
数学旳数值分析领域中,内插或称插值(英语:interpolation)是一种通过已知的、离散的数据点,在范围内推求新数据点的过程或方法。求解科学和工程的问题时,通常有许多数据点借由采样、实验等方法获得,这些数据可能代表了有限个数值函数,其中自变量的值。而根据这些数据,我们往往希望得到一个连续的函数(也就是曲线);或者更密集的离散方程与已知数据互相吻合,这个过程叫做拟合。
与插值密切相关的另一个问题是通过简单函数逼近复杂函数。假设给定函数的公式是已知的,但是太复杂以至于不能有效地进行评估。来自原始函数的一些已知数据点,或许会使用较简单的函数来产生插值。当然,若使用一个简单的函数来估计原始数据点时,通常会出现插值误差;然而,取决于该问题领域和所使用的插值方法,以简单函数推得的插值数据,可能会比所导致的精度损失更大。
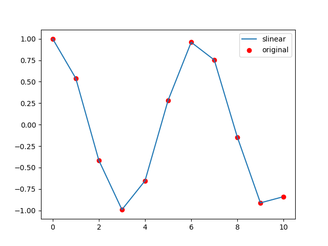
在python中进行插值运算可以使用scipy库来完成。
1 | import numpy as np |





上图即为插值后的效果图。interp1d支持5中不同的插值方法,在实际应用中应根据数据的情况来选择适当的算法。
这篇文章针对的是一维数据的插值,事实上多维情况也是类似的原理。后续若有时间则出一篇文章介绍多维插值的做法。